





首先要感谢AI,让阅读变得容易多了
最近突然想要再深入了解一下马克思主义,让gemini给我推荐了循序渐进的入门图书,又试用了notebooklm(谷歌家的AI会员竟然可以通用,感恩的心)的博客和总结功能,博客听了两三遍+自己读了书,又在总结功能上做了自己的笔记,总算是读完了这本只有25问(其中好几问还是空白)的小书。整体的读书笔记如上↑
用的笔记软件是ipad上的自由笔记,能拓展页面真是太方便了,各种笔刷也够方便,赞。然后导出来怎么导入方便看我又研究了半天,用直接显示pdf的插件观感很难看(但本博客好像只有我看,笑死),研究了半天最终还是选择插入图片+wps裁剪。wps裁剪太好用了,感恩的心!
如果说书籍是使人进步的阶梯,那科技就是使人类进步的电梯!x
正经说书。
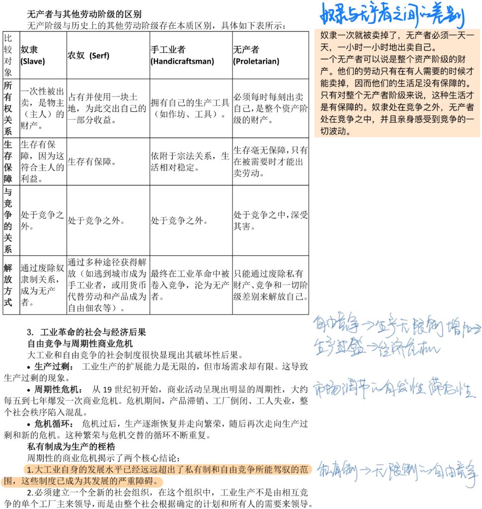
Gemini首先推荐这本书的原因是它比较短,可以说是共产党宣言的前身,通过读它够速览一下马克思主义的核心观点,而且问答的形式很好理解,但读下来也是费了不少劲。零星的感想都写在上面了,就说一下给我印象最深刻的地方,就是无产者和奴隶的对比。
奴隶是一次性地就被卖掉了,而无产者不得不按小时、按天地出卖自己。奴隶是主人的财产,因而对某个奴隶而言,他的生存在一定程度上有所保障;但某一个单独的无产者是整个资产阶级的财产,他只有在能够出卖自己的劳动的时候,他的存在才对资产阶级有意义,而当他的存在无意义时,作为独立个人的他就会被迅速抛弃。而资产阶级对于整个无产阶级的所谓保护,例如福利待遇等,其实是基于维系这个阶级的存在,以保证有源源不断的劳动者向他们出卖劳动。
文中还提到,资产阶级会将劳动者的报酬维持在进能将将维持生活的程度,迫使无产阶级一刻不停地出卖自己。
这些论断现在读起来依然振聋发聩,特别是我这周刚好又刷到一个美国留学生牢A在美兼职做收尸人,他讲述的一些美国社会现状,触目惊心。
作为高度发达的资本主义国家,美国的资产阶级精英们精心设计了一套体系,所有的无产阶级必须全力以赴地向上攀爬,兜售自己的劳动、血液、健康、亲人、器官、乃至尸体,然后被搅碎,吃干抹净。还有中产的跌落是那么容易,彻底解开了所谓“中产”温情脉脉的面纱——根本就没有所谓的中产阶级,大家都是无产阶级。
万恶的旧社会,吸血吃人的资本主义。从来没想到这竟然能够如此写实,赛博朋克跟现实比起来都足够温情脉脉。
这里又想思考美欧之间的区别。
美国的殖民与吸血依靠的是他高度发达的金融资本主义。作为移民国家,他自然虹吸了全世界各阶层的移民,从精英到普通民众,这是一个持续不断地供给过程,于是它能够悠然自得地咀嚼血肉,获得无限供给。
而欧洲的殖民与吸血依靠的则是资本原始积累时期对殖民地的直接掠夺,以及现在的新殖民主义。它们的受害者不躺在欧洲的街头,而躺在非洲的街头。
太可恨了资本家,我真的是。
资本对人的异化已经达到了极致,真正把“人”当做了耗材。
这里我就是要说,中国就是人类文明的灯塔。我相信我们的社会主义会实现,我也相信解放全人类、共产主义最终会实现。